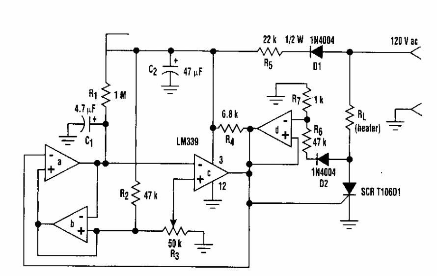
Found in an Electronic Design from the 90's, this circuit uses an SCR according to the controlled power. The circuit is for 12V heating elements.
This sensitive motion sensor with inductive sensor was found in a 90s Elektor. The circuit uses only...
Suggested by Amperex in a 1968 documentation, this circuit is based on TAA370, an integrated circuit...
This filter, found in an old manual, has characteristics of reduced overvoltage given by the graph...