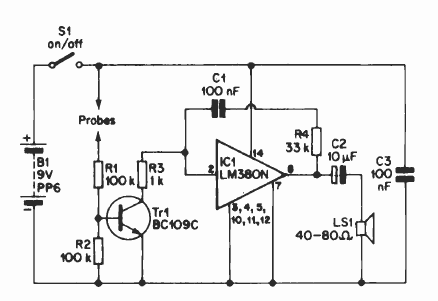
The basis of this circuit is an LM380 that drives a speaker that emits sound when moisture is detected. Note the use of a medium impedance speaker.

The basis of this circuit is an LM380 that drives a speaker that emits sound when moisture is detected. Note the use of a medium impedance speaker.
