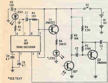
We found this circuit in a 1992 Popular Electronics. The circuit has an optical sensor with LED and phototransistor. The other components are common.

We found this circuit in a 1992 Popular Electronics. The circuit has an optical sensor with LED and phototransistor. The other components are common.
