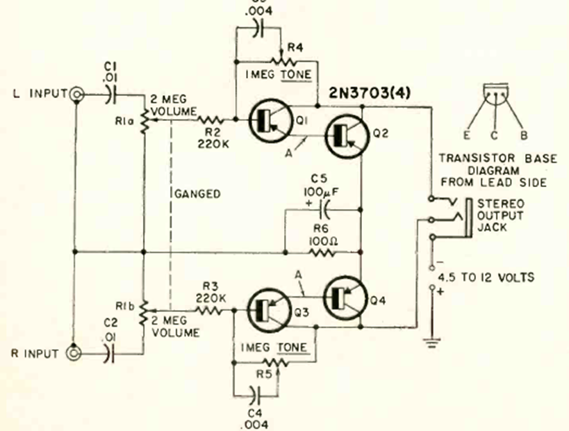
We found this circuit in the December 1968 issue of Radio Electronics magazine. The circuit is used with high-impedance magnetic headphones. The transistors are from that time.
This circuit was found in Maxim documentation from the 1990s. The RC circuit determines the...
This Vienna bridge multi-band oscillator circuit was found in a 1974 Ferranti transistor manual. The...
This circuit can be used as a shield to control the matrix flow of 100 LEDs from a single output of...