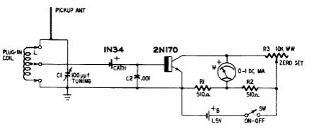
This simple field strength meter is from a transistor book from the 60's. The transistor is made of germanium and the coil depends on the monitored range.

This simple field strength meter is from a transistor book from the 60's. The transistor is made of germanium and the coil depends on the monitored range.
