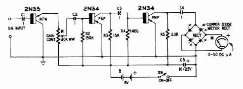
This circuit for measuring bridges was found in American documentation from the 60's. Transistors are germanium types of the time.

This circuit for measuring bridges was found in American documentation from the 60's. Transistors are germanium types of the time.
