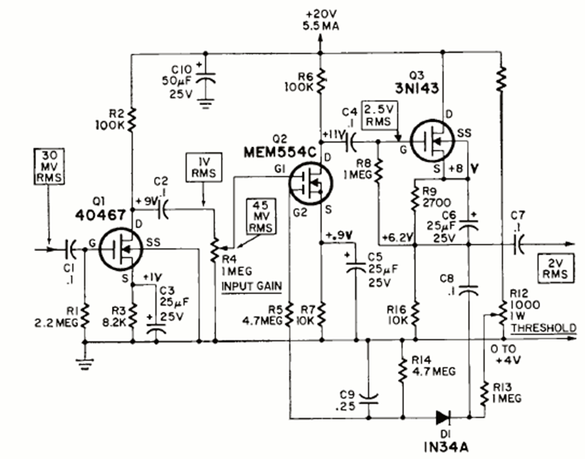
This MOSFET circuit for microphone applications was found in the December 1969 issue of Radio Electronics magazine. The transistors are uncommon today.
This touch sensor, found in an American documentation on transistors, has gained 8 million times...
The block shown in the figure is a basic source with a configuration widely used in technical...
The output of this circuit must be connected to the input of an audio amplifier. The microphone is a small...