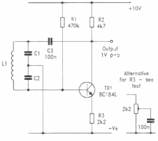
The frequency of this oscillator is given by the coil and by C1/C2. The circuit supports any general-purpose transistor and can generate frequencies up to a few tens of megahertz.

The frequency of this oscillator is given by the coil and by C1/C2. The circuit supports any general-purpose transistor and can generate frequencies up to a few tens of megahertz.
