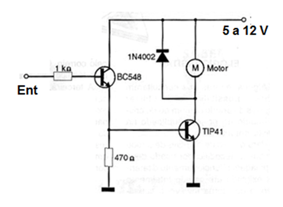
Direct current motors from 5 to 12 volts and currents up to 2A can be controlled with this circuit. The TIP41 transistor accepts equivalents and must be equipped with a good heat radiator. With a positive voltage between 0.6 volts and 5 volts, we activate the motor.




