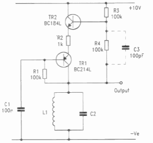
This LC oscillator with complementary transistors was found in an English publication from the 90's. The transistors admit equivalents. The frequency is given by L1 and C2.

This LC oscillator with complementary transistors was found in an English publication from the 90's. The transistors admit equivalents. The frequency is given by L1 and C2.
