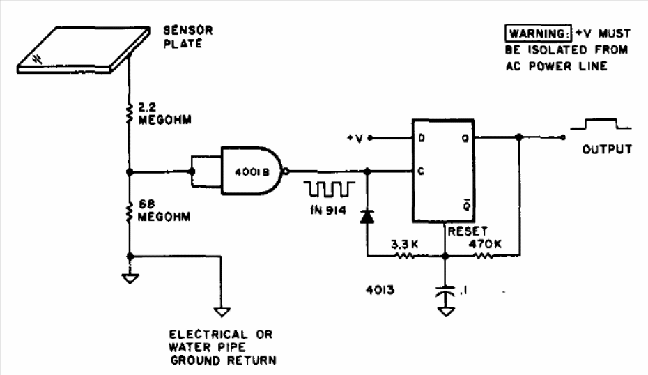
We found this circuit in an American documentation from 1977. The circuit must not be powered by a source without a transformer and the wire to the sensor must be short. The action of the circuit is bistable, and a power step must be used to activate the relay or load.




