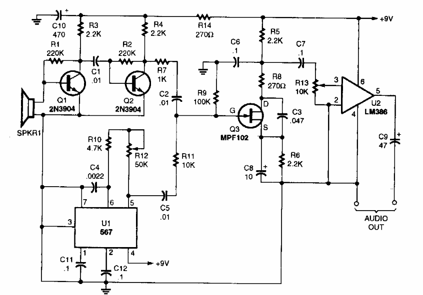
This circuit was found in a Popular Electronics from the 90's. The output signal can be applied to a headphone or speaker. The microphone can be a piezoelectric tweeter capsule or other type.
This relay circuit was found in a 90s American documentation. The transformer windings are...
The indicated circuit is an intermittent one in which we use two 555 integrated ones, one as a low...
Found in documentation from the 1980s, this circuit uses an operational amplifier from that time....