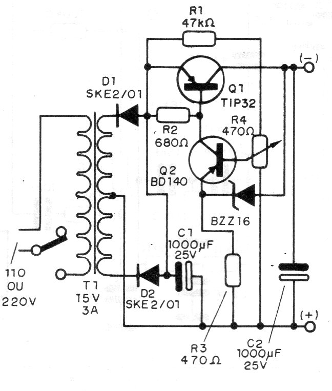
This conventional 12 V power supply stabilized with 2 A current was found in a 1995 documentation. Its conventional configuration appears several times on this website. Transistor Q1 must be provided with a heat sink.
This conventional 12 V power supply stabilized with 2 A current was found in a 1995 documentation. Its conventional configuration appears several times on this website. Transistor Q1 must be provided with a heat sink.