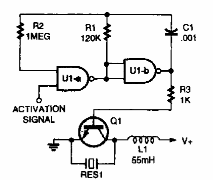
We found this circuit in a Popular Electronics from the 90s. The circuit is for two-terminal capsules. The frequency depends on resistors R1 and R2 and on capacitor C3 too.

We found this circuit in a Popular Electronics from the 90s. The circuit is for two-terminal capsules. The frequency depends on resistors R1 and R2 and on capacitor C3 too.
