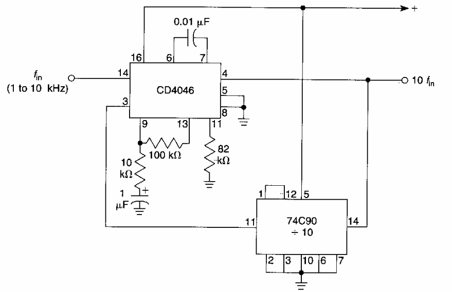
Found in American documentation from the 1990s, this TTL circuit operates at frequencies typically up to 100 kHz. Input signals must be rectangular.
This receiver was obtained in a documentation from the 90's and is of the super-regenerative type....
This circuit couples 600-ohm signals to a line of the same impedance consisting of an amplifier stage....
The circuit presented is from an old magazine having been translated and published in a national...