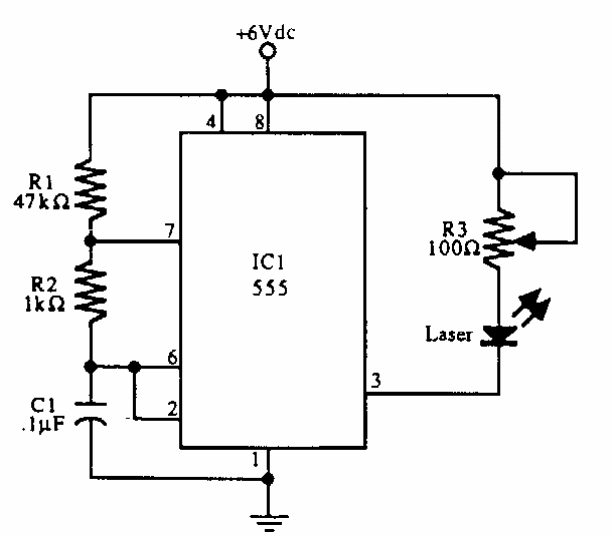
This pulsed circuit was found in documentation from the 1990s. The circuit has a wire potentiometer for adjusting the intensity of the pulses.

This pulsed circuit was found in documentation from the 1990s. The circuit has a wire potentiometer for adjusting the intensity of the pulses.
