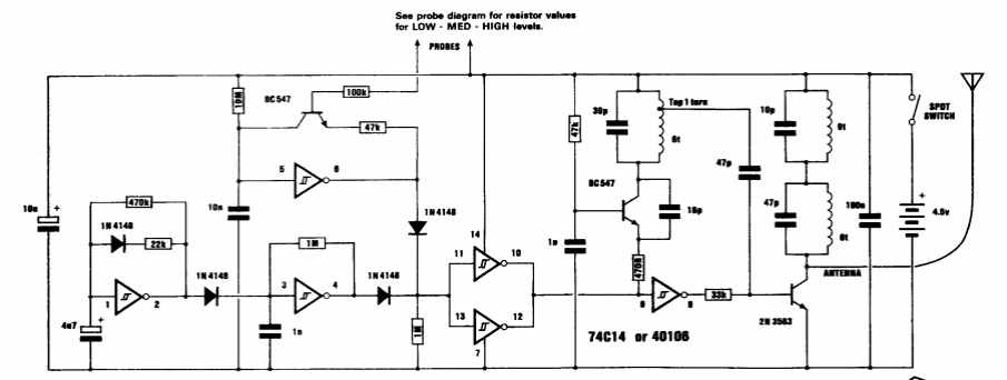
This circuit was found in an Australian publication from 1991. It is a transmitter that transmits a signal when it detects moisture. The range is on the order of a few tens of meters.
This receiver was obtained in a documentation from the 90's and is of the super-regenerative type....
This circuit couples 600-ohm signals to a line of the same impedance consisting of an amplifier stage....
The circuit presented is from an old magazine having been translated and published in a national...