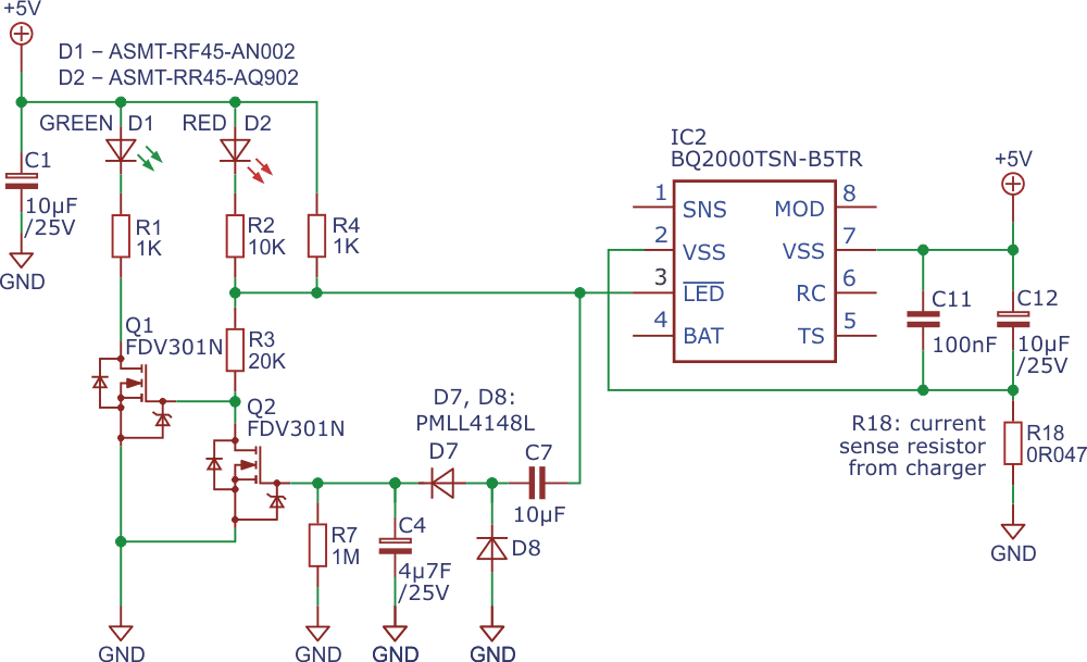
Based on Texas Instruments documentation, this circuit is based on the BQ2000 a circuit used to power LEDs. The circuit can be used with lithium-ion batteries.
This receiver was obtained in a documentation from the 90's and is of the super-regenerative type....
This circuit couples 600-ohm signals to a line of the same impedance consisting of an amplifier stage....
The circuit presented is from an old magazine having been translated and published in a national...