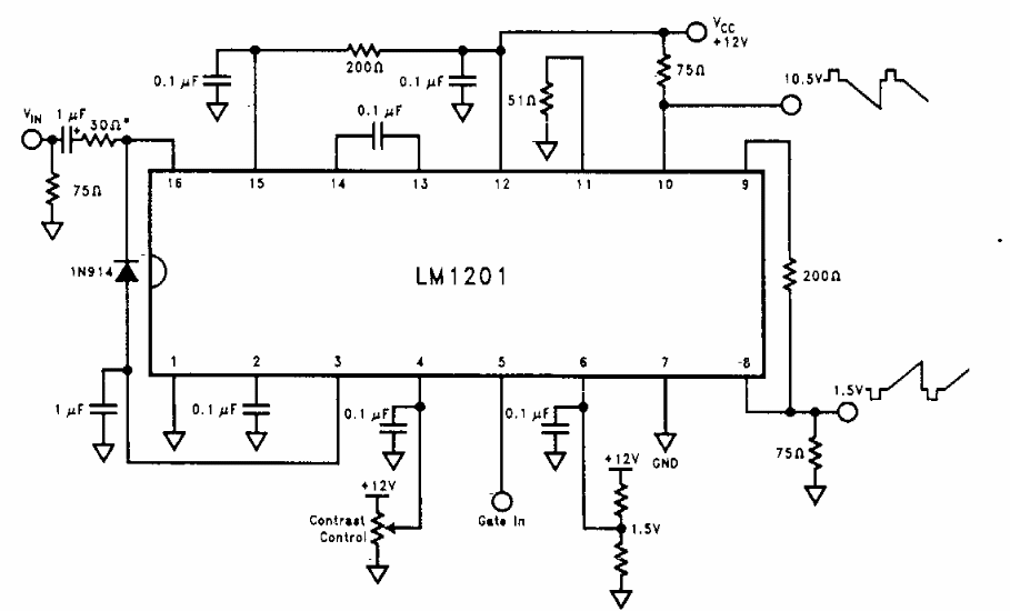
This circuit was found in National Semiconductor documentation from the 1990s. The circuit has a 75 ohm output.
This receiver was obtained in a documentation from the 90's and is of the super-regenerative type....
This circuit couples 600-ohm signals to a line of the same impedance consisting of an amplifier stage....
The circuit presented is from an old magazine having been translated and published in a national...