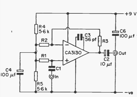
This JFET op amp audio preamp was found in old documentation. The power supply does not have to be symmetrical. Resistors R1, R2 and R3 from 10k to 1M determine the gain.

This JFET op amp audio preamp was found in old documentation. The power supply does not have to be symmetrical. Resistors R1, R2 and R3 from 10k to 1M determine the gain.
