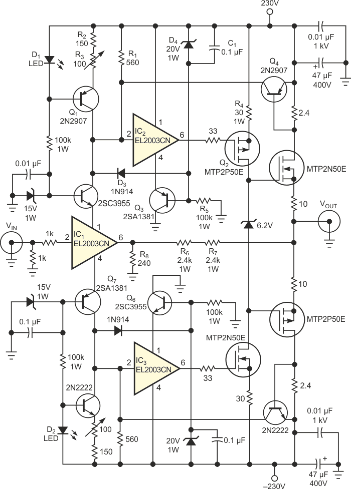
This high voltage amplifier is based on Elantec components based on high voltage feedback. The supply voltage range is 50 to 230V symmetrical and the quiescent current is 56 mA.
This receiver was obtained in a documentation from the 90's and is of the super-regenerative type....
This circuit couples 600-ohm signals to a line of the same impedance consisting of an amplifier stage....
The circuit presented is from an old magazine having been translated and published in a national...