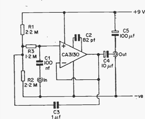
Using an operational with FET this circuit presents excellent gain and does not need a symmetric power source. Equivalent modern operationals can be used.

Using an operational with FET this circuit presents excellent gain and does not need a symmetric power source. Equivalent modern operationals can be used.
