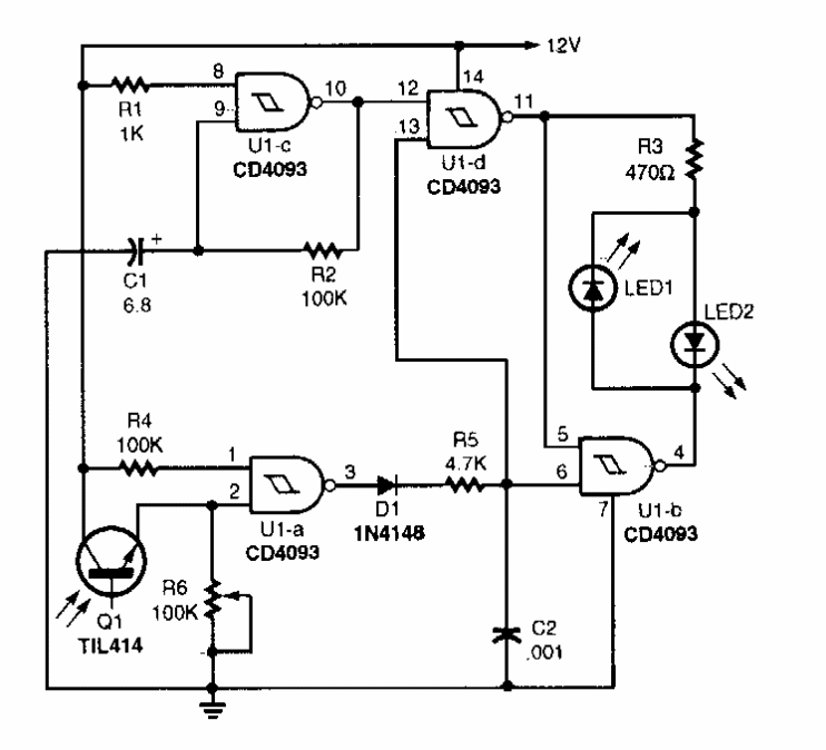
This crossover signal for model railways was found in a Popular Electronics from the 90's. The circuit triggers with the passage of the locomotive in front of the sensor. Any phototransistor can be used as a sensor.
This crossover signal for model railways was found in a Popular Electronics from the 90's. The circuit triggers with the passage of the locomotive in front of the sensor. Any phototransistor can be used as a sensor.