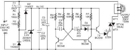
We found this circuit in an American documentation. The power of the load, in this case, incandescent lamps, will determine the current of the triac used. The frequency depends on C4 and C5.

We found this circuit in an American documentation. The power of the load, in this case, incandescent lamps, will determine the current of the triac used. The frequency depends on C4 and C5.
