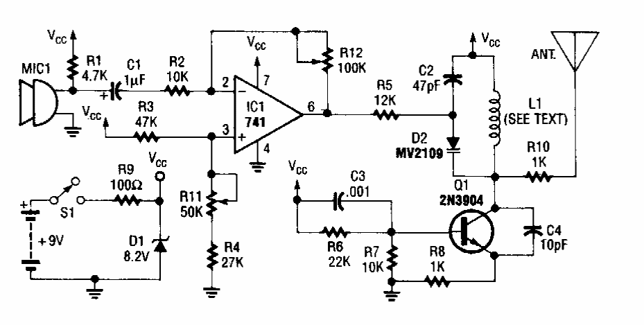
This circuit was found in an Electronic Experimenter Handbook from the 90's. The coil can be formed by 4 turns of wire 28 with 0.5 cm diameter without core for the FM band.
Using a CA3130 and a power transistor, this circuit can deliver a current of up to 500 mA with the...
This circuit is a variation of the common grid dip meter, having been found in a 1975 publication on FETs....
This circuit is from an American documentation from the 90s. The transistors are of power and must be...