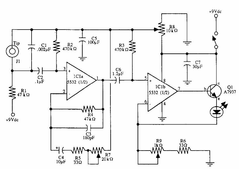
Found in documentation from the 90s, this circuit makes use of components from the period. Equivalent components can be employed in a modern version.
The gain for this circuit is given by the ratio between R2 and R1. The circuit is suggested by...
The circuit suggested in a 2009 documentation serves as support for the technician who works in...
a We find this circuit which has a traditional configuration in a 1988 publication. The circuit is...