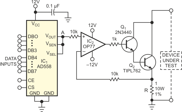
Based on Analog Devices AD558 this circuit consists of a variable load for current testing. The circuit generates a control voltage from 0 to 2.55 to determine the current of a virtual load. The maximum load is 1 A.

Based on Analog Devices AD558 this circuit consists of a variable load for current testing. The circuit generates a control voltage from 0 to 2.55 to determine the current of a virtual load. The maximum load is 1 A.
