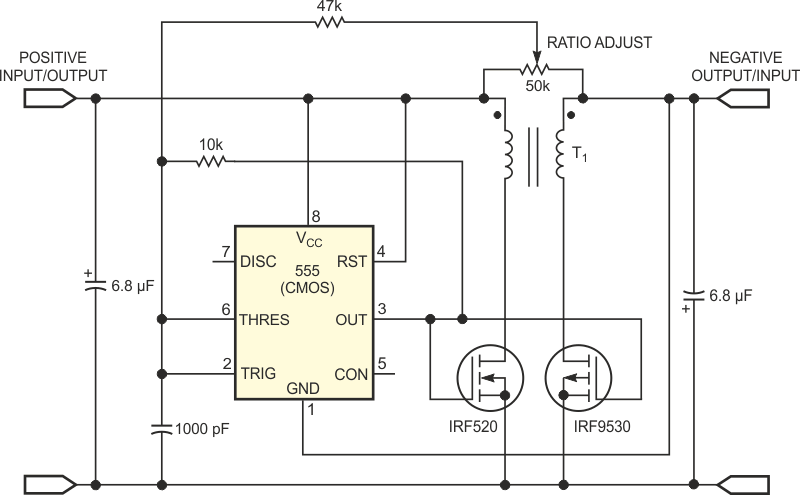
This interesting circuit was found on the Internet and is based on the 555. The circuit uses power MOSFETs that determine its output. No information about the transformer was provided.
This circuit sources a ramp signal with characteristic given by the diac. The circuit is powered...
The preamplifier using JFET presets a high input impedance and very low distortion. The input...
This is another one of the many debouncer circuits that the reader can find on this site, and it...