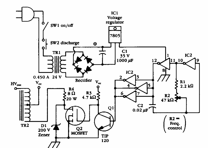
Found in McGraw Hill documentation from the 1990s, this circuit supplies high voltage to the electrodes of a Kirlian machine. High current MOSFETs can be used.
The gain for this circuit is given by the ratio between R2 and R1. The circuit is suggested by...
The circuit suggested in a 2009 documentation serves as support for the technician who works in...
a We find this circuit which has a traditional configuration in a 1988 publication. The circuit is...