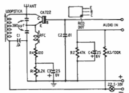
This transmitter for short range in the medium wave range was found in a Raytheon publication from the 1960s. The transistor is made of germanium and the coil is for the medium wave range.

This transmitter for short range in the medium wave range was found in a Raytheon publication from the 1960s. The transistor is made of germanium and the coil is for the medium wave range.
