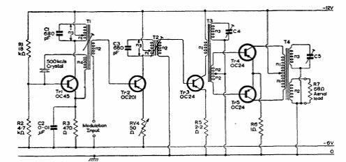
We found this 4W transmitter in a Mullard transistor manual from 1960. The circuit is powered by 12V, and no information is given about winding the coils.

We found this 4W transmitter in a Mullard transistor manual from 1960. The circuit is powered by 12V, and no information is given about winding the coils.
