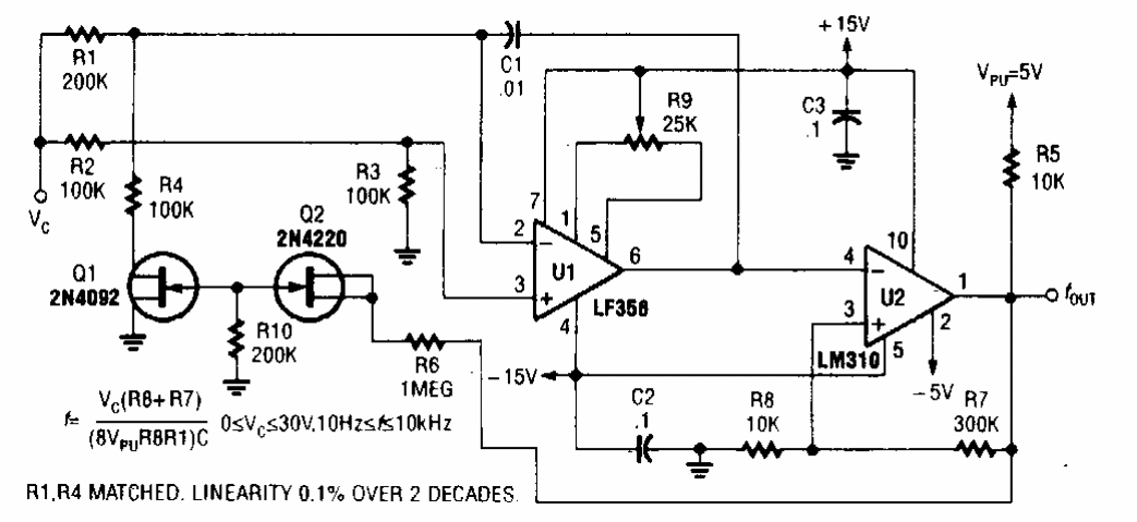
This circuit generates signals from 10 Hz to 10 kHz. We found it in a Popular Electronics from the 90's. The components admit equivalents.
This circuit is from the 80's integrated circuit manual itself. The component is not as common today...
This circuit has been found in an old documentation and therefore uses a lamp as an indicator. In a...
This circuit generates a tone of a bell and can be used in this type of application. The circuit is...