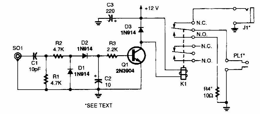
This circuit was found in a Popular Electronics from the 90s. Its purpose is to disable the output of an FM or VHF receiver between stations, preventing the reproduction of hiss.
This circuit is from the 80's integrated circuit manual itself. The component is not as common today...
This circuit has been found in an old documentation and therefore uses a lamp as an indicator. In a...
This circuit generates a tone of a bell and can be used in this type of application. The circuit is...