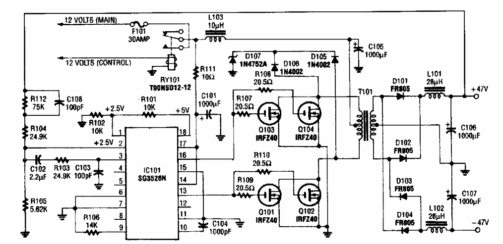
This power supply circuit for high power audio amplifiers was found in Radio Electronics from the 90's. Power MOSFETs admit modern equivalents. The output current is 5 A.
This circuit is from the 80's integrated circuit manual itself. The component is not as common today...
This circuit has been found in an old documentation and therefore uses a lamp as an indicator. In a...
This circuit generates a tone of a bell and can be used in this type of application. The circuit is...