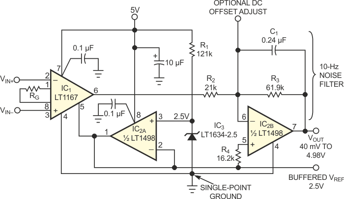
Using circuits from Analog Devices, this circuit does not need a symmetrical power supply. It is also offset adjustable and is based on the LT1498 and LT1167 op amps.
This circuit is from the 80's integrated circuit manual itself. The component is not as common today...
This circuit has been found in an old documentation and therefore uses a lamp as an indicator. In a...
This circuit generates a tone of a bell and can be used in this type of application. The circuit is...