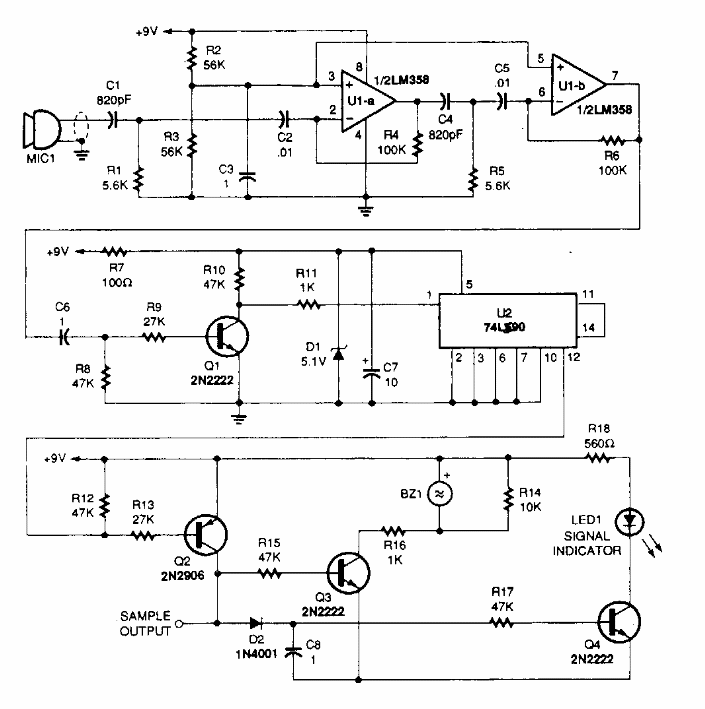
This circuit was found in a Popular Electronics from the 90s. The circuit uses an ultrasonic microphone. The indicator is dual with LED and Buzzer.
This 1992 circuit operates in the range of cordless phones used at the time. The circuit is based...
This different circuit uses a relay as an oscillator, whose frequency is determined by C1, and to...
This antenna or booster amplifier operates with signals from the midband (MW) range up to the VHF...