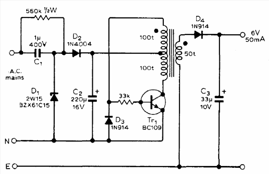
This unit is intended for powering low consumption devices. The operating frequency is approximately 13 kHz. The coil is wound with very fine wire 32 or thinner on a ferrite rod. The transistor can be the BC548 and the 1N4148 diodes. The zener is 15 V.




