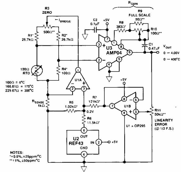
This circuit was found in documentation from Analog Devices, serving to measure temperatures from 0 to 300º C. The components are from the period.
This 1992 circuit operates in the range of cordless phones used at the time. The circuit is based...
This different circuit uses a relay as an oscillator, whose frequency is determined by C1, and to...
This antenna or booster amplifier operates with signals from the midband (MW) range up to the VHF...