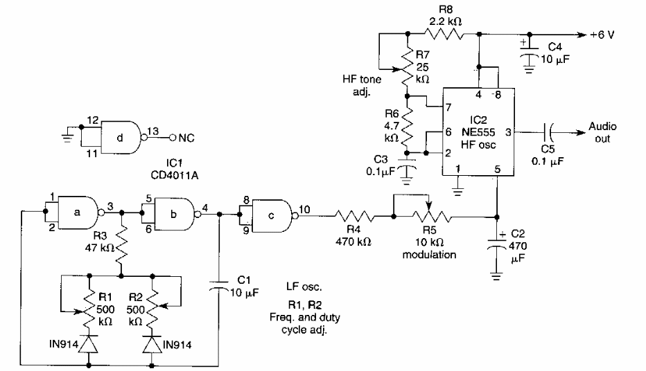
This circuit that emits siren sound can be used in a fire alarm. We found it in an old American documentation. The signal must be applied to a good audio amplifier.
This 1992 circuit operates in the range of cordless phones used at the time. The circuit is based...
This different circuit uses a relay as an oscillator, whose frequency is determined by C1, and to...
This antenna or booster amplifier operates with signals from the midband (MW) range up to the VHF...