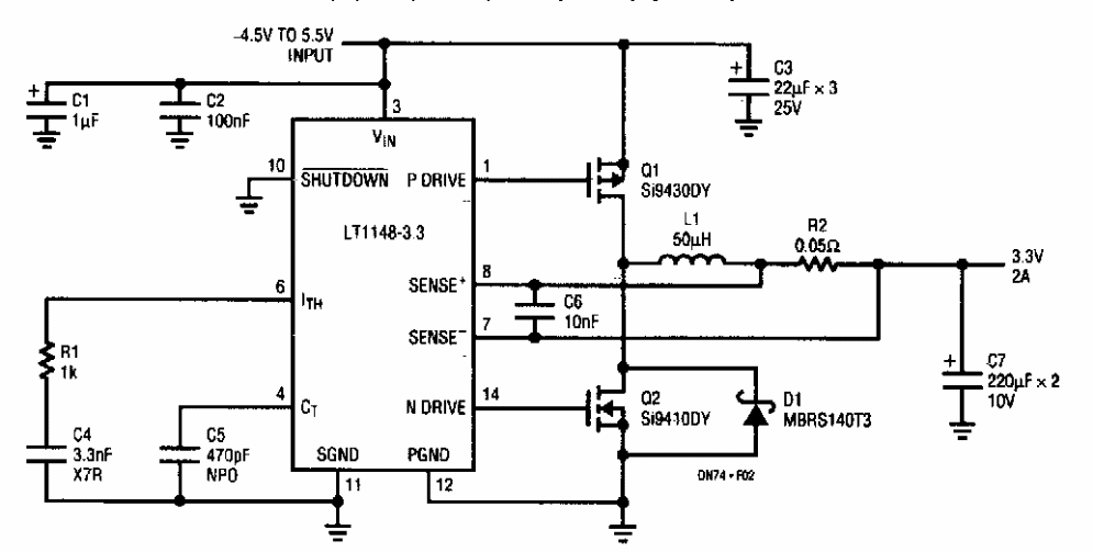
Found in a Linear Technology documentation from the 90s, this circuit dissipates 1.5 W with an output of 3.3 V x 2 A. The integrated circuit used is from the time.
This 1992 circuit operates in the range of cordless phones used at the time. The circuit is based...
This different circuit uses a relay as an oscillator, whose frequency is determined by C1, and to...
This antenna or booster amplifier operates with signals from the midband (MW) range up to the VHF...