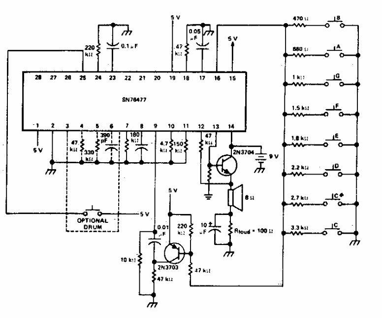
Found in documentation two years 80, this toy instrument uses an integrated circuit little commonly. As notes are given the values of key series resistors on the keyboard.
The purpose of this interesting circuit found in a 1977 documentation is to complete the last...
This circuit allows to drive a triac with high power AC load from a CMOS output or directly from a...
This circuit was obtained in a documentation from the 80's. However, using TTL it is still modern,...