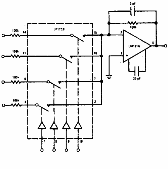
This configuration from the 1970s can be applied to modern equivalent operational amplifiers. The number of channels can also be changed.

This configuration from the 1970s can be applied to modern equivalent operational amplifiers. The number of channels can also be changed.
