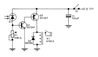
With the first project we present, a relay is activated in the presence of light. We can use it as a light alarm or in other applications that require activation by a good light source. To increase sensitivity and directivity, we can place a converging lens in front of the photodiode, so that the diode is in focus. This feature is very common in applications with this type of component.




