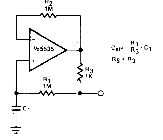
Modern operations can be used in this circuit that multiplies a capacitance of 10,000 uF for a capacitor of 10 uF. The circuit requires symmetric power supply.

Modern operations can be used in this circuit that multiplies a capacitance of 10,000 uF for a capacitor of 10 uF. The circuit requires symmetric power supply.
