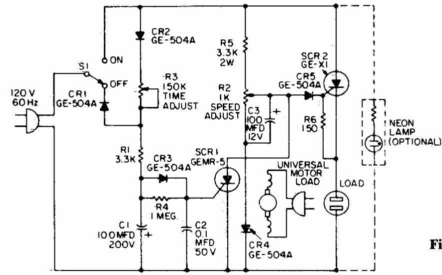
This circuit for alternating current loads has a built-in timer. SCR2 is according to the motor current and must be equipped with a heat sink. The circuit is from a 70s GE documentation.
This configuration for switching signals uses only common general-purpose diodes such as 1N4148. The...
This digital electronic game circuit was found in a 1982 publication. It randomly draws the...
This version works in the opposite way to the previous one, activating when the light falls on the...