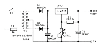
This project is of great use as it serves both to feed test equipment as well as to the component testers that we describe in this book. The base of the circuit is an integrated voltage regulator LM317 that can supply output voltages from 1.2 to 25 Volts, adjusted in a potentiometer on this source.




