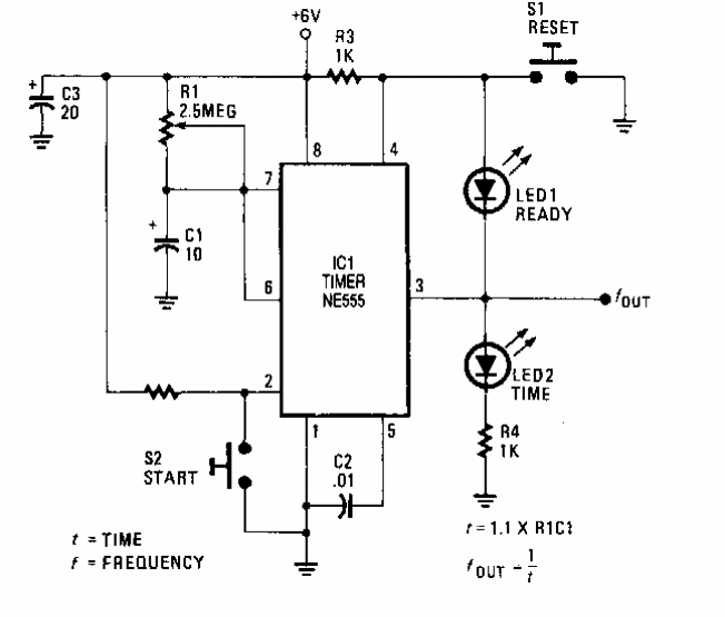
This circuit was obtained in a Hands-On Electronics from the 90's. The circuit turns on one LED at the end of the timer, erasing the other. The timing can be increased by changing C1.
This circuit is from a Radio Electronics magazine from August 1990. The circuit uses components from the...
This circuit was found in a 1986 documentation. The circuit uses 12 V relays and is powered by a...
With this circuit it is possible to control the frequency of a 555 astable, given by C1 and R1...