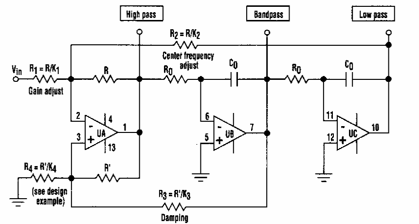
This circuit was found in an American documentation from the 1980s. The circuit combines filters of different types in a single structure, each of which can be programmed for a frequency.
This configuration for switching signals uses only common general-purpose diodes such as 1N4148. The...
This digital electronic game circuit was found in a 1982 publication. It randomly draws the...
This version works in the opposite way to the previous one, activating when the light falls on the...