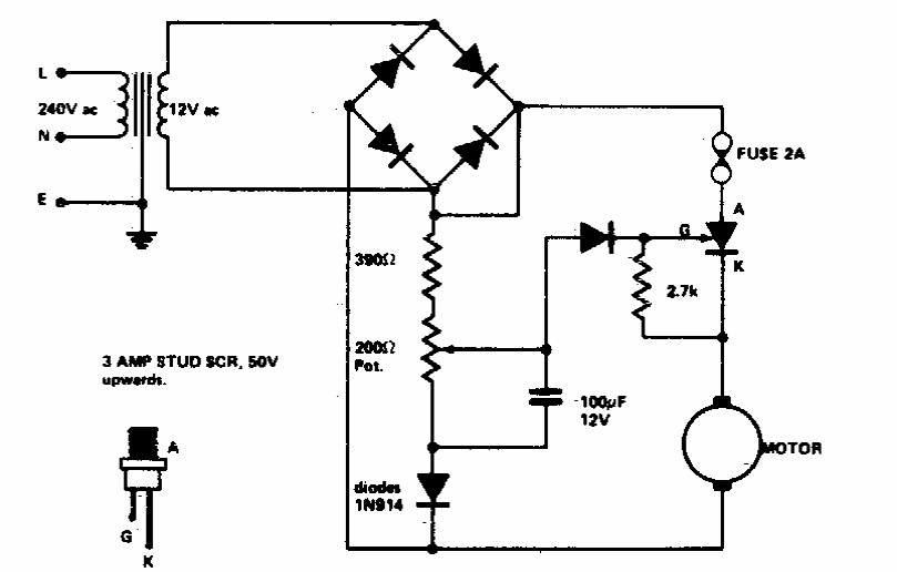
Found in old documentation, this circuit uses an SCR like the TIC106 that must be equipped with a heat sink. The motor can be up to 3A.
This circuit was found in documentation from the 1980s. It is powered by the audio signal that must...
Damped oscillators can be used to produce sound from percussion instruments such as the triangle, bell,...
Found in Radio Electronics from the 90s, this circuit produces pulses to test an infrared...