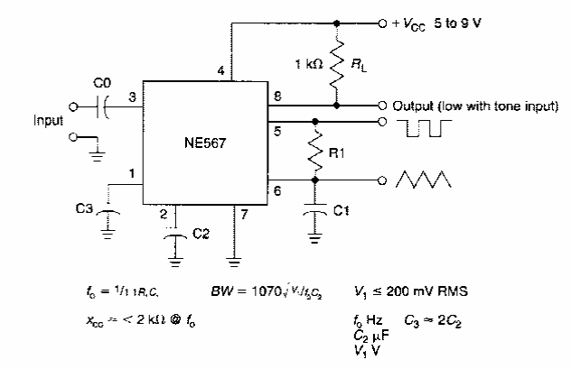
This typical tone decoder with the PLL NE567 was found in old documentation and can work with frequencies up to about 500 kHz. Observe the supply voltage range.

This typical tone decoder with the PLL NE567 was found in old documentation and can work with frequencies up to about 500 kHz. Observe the supply voltage range.
